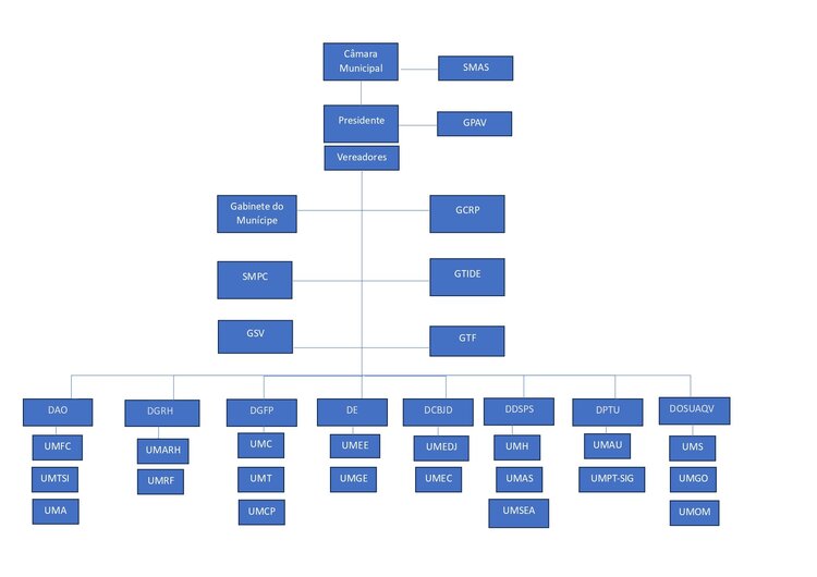
Estrutura Orgânica
![]()
Regulamento das Unidades Flexíveis do Município de Montijo
Declaração de Retificação n.º 870/2024/2- Retifica o anexo ao Regulamento n.º 308/2024, publicado no Diário da República, 2.ª série, n.º 56, de 19 de março de 2024
1445
Município5108
Câmara Municipal6394
Missão e Visão1715
Executivo Municipal7554
Atribuições e Competências1989
Estrutura Orgânica5465
Avisos, Despachos e Editais9860
Reuniões de Câmara2983
Documentos em Consulta Pública3321
Hasta Pública8189
Transparência Municipal7600
Projetos Cofinanciados2225
“Bote de Fragata ”GAIVOTA DE MONTIJO” - Embarcação Tradicional do Tejo”4360
PRR - “Descarbonização dos Transportes Públicos, viaturas elétricas em Transporte Escolar”4281
PRR - “Redes Culturais e Transição Digital”6552
PRR - “Acessibilidades à Galeria Municipal de Montijo”2284
PRR - Programa Comunidades em Ação / Operações Integradas Locais9622
Programa RecolhaBio 20225352
Programa RecolhaBio 2023-20246127
Recolha de Biorresíduos nos Bairros Periféricos da União de Freguesias de Montijo e Afonsoeiro7856
Adaptação de Edifício Devoluto para Jardim de Infância no Alto Estanqueiro6024
Academia Sénior de Sarilhos Grandes - Serviços e redes de intervenção social e de saúde - Idade+1481
Casa da Música Jorge Peixinho4944
Centro Escolar do Afonsoeiro - Ampliação e Adaptação da Atual Escola Básica do Afonsoeiro8693
Construção de Edifício do Rancho Folclórico de Danças e Cantares do Afonsoeiro5163
CRIA - Centro de Recursos para a Infância e Adolescência9891
CRIA II – Centro de Recursos para a Infância e Adolescência6208
Economia Digital e Sociedade do Conhecimento2065
Fundo de Solidariedade da União Europeia (FSUE) – apoio aos custos públicos decorrentes do combate à COVID-199307
Gestão Integrada do Relacionamento com o Cidadão e Empresas3569
Montijo Ciclável e a Reconversão da Linha de Caminho-de-Ferro2970
“Projeto (C)asas - Capacitação de Grupos Vulneráveis”4244
Reabilitação da Praça 1.º de Maio e Largo do Guitarrista3698
Reabilitação da Rua Miguel Pais - Prolongamento do “Passeio do Cais"6839
Reabilitação do Edifício dos Paços do Concelho7965
Reabilitação da Escola EB n.º 3 Luís de Camões8531
Reabilitação da Ermida de Santo António da Quinta do Pátio d’Água8203
Reabilitação do Mercado Municipal do Montijo7858
Recuperação do Edifício da EB n.º 2 Joaquim de Almeida e Ampliação do Refeitório22
Reabilitação de Edifícios do Bairro da Caneira (Fase I)9975
Reabilitação e Restauro da Ermida de S. Sebastião e Edifícios anexos7659
Requalificação da Rede Escolar de 1º Ciclo do Ensino Básico e da Educação Pré-Escolar8713
Requalificação da Rede Escolar de 1º Ciclo do Ensino Básico e da Educação Pré-Escolar5518
Requalificação de Creche - Infantário O Saltitão9235
Requalificação da Rua Miguel Pais - Cais dos Vapores61
Requalificação e Dinamização da Frente Ribeirinha da Cidade do Montijo527
Requalificação da Casa da Quinta do Pateo de Água6727
Requalificação da Praça da Liberdade e Avenida 5 de Outubro - Sarilhos Grandes5860
Remoção de Amianto na Escola Básica de Caneira1816
Remoção de Amianto na Escola Básica Rosa dos Ventos - Afonsoeiro, Montijo3779
Sítio das Nascentes – Estrutura Verde Principal da Cidade de Montijo – Jardim das Nascentes5488
Regulamentos2626
Planos e Projetos6318
Recursos Humanos2339
Protocolos8211
Gestão Financeira3017
Concursos Públicos3600
Download de Formulários3654
Espaço Informativo1335
Assembleia Municipal514
Freguesias5157
SMAS8764
Estrutura Orgânica2176
Conselho de Administração4162
Download APP SMAS MONTIJO9635
Requerimentos Tarifa Social e Tarifa Familiar4682
Concursos Públicos1795
Editais, Despachos e Comunicados9259
Recursos Humanos6809
Planos e Documentos4835
Água de Consumo Humano3308
Avaliação da qualidade de serviço prestado aos utilizadores4118
Relatório de Qualidade de Serviço Prestado ao Utilizador Final6513
Celebração de Contratos5166
Tarifários de Serviços Prestados9913
Limpeza de Fossas4986
Balcão Digital da Água6836
Contactos4116
Regulamentos1214
Certificação569
Informação Estatística de Reclamações8617
Contactos9661
Serviços Online8665
Viver1632
Ambiente1370
Associativismo2894
Cultura7528
Desporto2749
Educação8274
Unidade Municipal de Fiscalização e Contraordenações3613
Informação Geográfica1899
Intervenção Social e Voluntariado6085
Gabinete de Ação Social6727
Linhas e Serviços de Apoio8616
Rede de Apoio Alimentar9146
Balcão da Inclusão6335
Banco Local de Voluntariado5321
Loja Social3336
Rede Social3397
Habitação Social3767
Infância9937
Envelhecimento Ativo6585
Igualdade e Cidadania8533
Projeto (C)ASAS5522
Projeto Kont´@rte-E8G3514
Impacto das Alterações Climáticas na Saúde9740
Protocolos398
Juventude559
Proteção Civil8106
Gabinete Técnico-Florestal8462
Sanidade Pecuária3445
Investir2072
Retrato Estatístico4239
Atividades Económicas1039
Balcão do Empreendedor7640
Ordenamento do Território5394
Notícias6261
Conselho Estratégico Desenvolvimento Económico Local1745
Conhecer9519
O Concelho7561
Gabinete de Turismo, Inovação e Desenvolvimento Económico6257
Como Chegar4472
Onde Ficar4641
Onde Comer6144
O que Visitar9143
O que Fazer2560
Onde Comprar7743
Mercados1396
Festas Populares do Concelho8145
Festas e Feiras8661
Publicações
![]()
Regulamento das Unidades Flexíveis do Município de Montijo
Declaração de Retificação n.º 870/2024/2- Retifica o anexo ao Regulamento n.º 308/2024, publicado no Diário da República, 2.ª série, n.º 56, de 19 de março de 2024